还没有笔记
选中页面文字后点击「高亮」按钮添加
COMS W3157
Borowski 博士
计算机系统由硬件组件(CPU、内存、主板、显卡等)和在计算机中运行的软件组件或程序组成,这些组件经过精心选择以确保它们协同良好工作。
主要的软件组件本身就是一个操作系统

图片来源:https://www.geeksforgeeks.org/functions-of-operating-system/ (OS) 负责管理并为在计算机中运行的其他程序提供服务。
内核是大多数计算机操作系统的核心组件。它负责管理硬件并为希望使用它的应用程序提供服务。
有时OS被用来指代内核。
有时内核的名称被用来指代整个OS。
例如:Linux是

图1.1 UNIX操作系统架构
GNU/Linux OS的内核,通常简称为Linux。
对各种计算机系统进行编程,但是...
最常见的是指对操作系统进行编程。
它可以更广泛地理解为包括以下所有内容:应用程序、shell、库、实用程序和内核
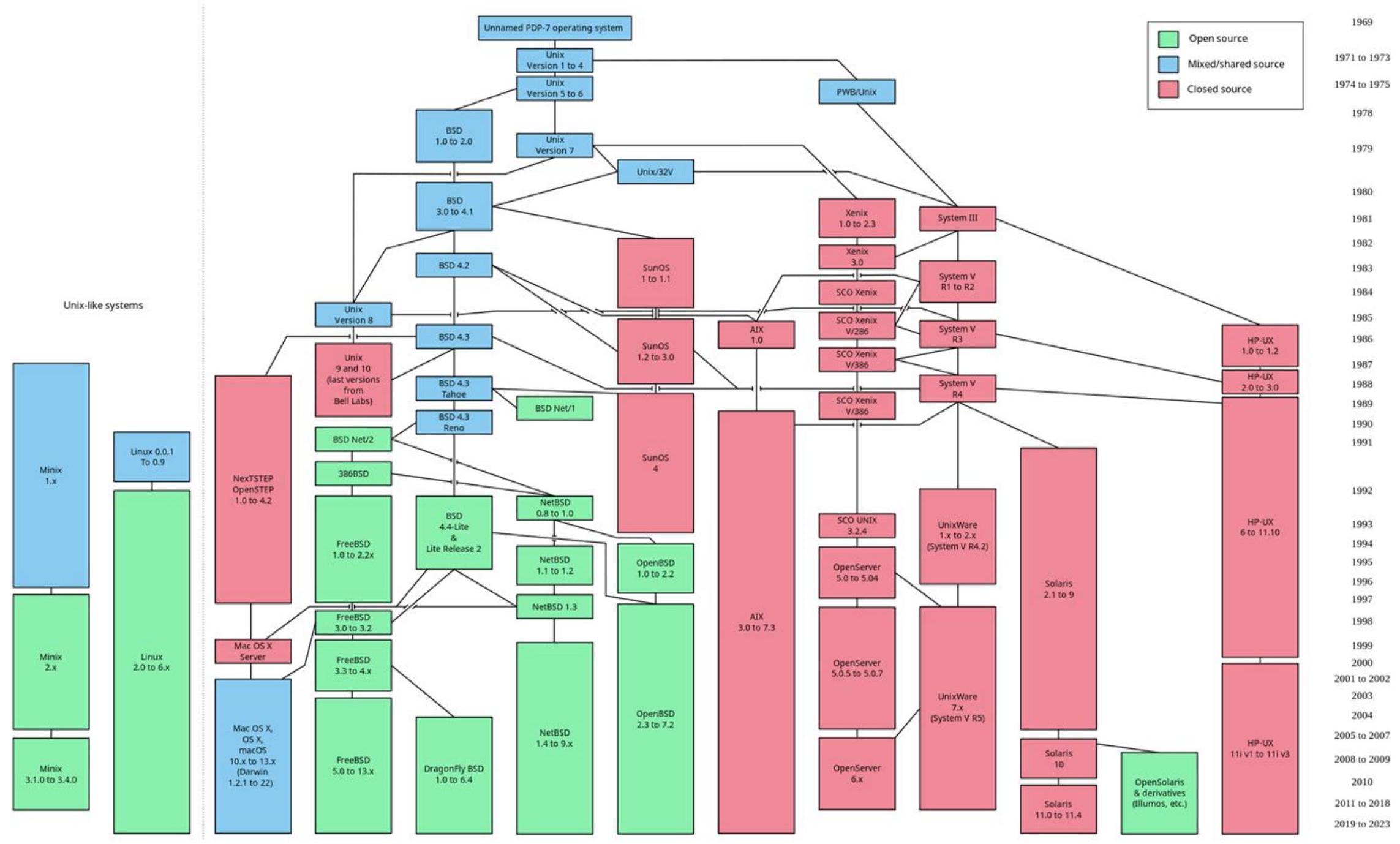
Unix是一个操作系统(OS)。它最初被称为Unics - 单路信息与计算服务。
由Kenneth Thompson、Dennis Ritchie和贝尔实验室的其他人于1969-1970年开发。
在PDP-7上开发(PDP代表程序数据处理器)。
UNIX的早期版本是用汇编语言编写的。
1973年开发的Unix版本4是第一个用C语言编写的OS。

Ken Thompson于1966年受雇于贝尔实验室。
在20世纪60年代的贝尔实验室,Thompson和Dennis Ritchie致力于Multics(多路信息与计算服务)操作系统。
由于项目过于复杂,研究人员退出了该项目。
Thompson还创建了一个名为Space Travel的视频游戏,最初是为

Space Travel 截图
GE 635计算机。由于在该系统上运行不佳,Thompson找到了一台旧的PDP-7机器并在其上重写了Space Travel。
在移植代码时,他实现了自己的基础代码库。
最终,Thompson开发的工具演变为Unix操作系统。
YouTube clip: https://www.youtube.com/watch?v=JoVQTPbD6UY
2005 to 2007
2008 to 2009
2010
2011 to 2018
2019 to 2023
